• HOME
  • WORK
    • Operations @ Chase
    • Unified Search @ Dell Tech
    • Unified Customer Experience | Dell Technologies
    • Homepage 2.0 | Dell Technologies
    • MyData Manager
    • Hotel Passport | Private Client
  • MY CURRENT ROLE
  • ABOUT ME
    • AS A PROFESSIONAL
    • AS A PERSON
  • CONTACT & RESUME

Josh Lee James

Digital Product Strategist | Human Experience Evangelist

  • HOME
  • WORK
    • Operations @ Chase
    • Unified Search @ Dell Tech
    • Unified Customer Experience | Dell Technologies
    • Homepage 2.0 | Dell Technologies
    • MyData Manager
    • Hotel Passport | Private Client
  • MY CURRENT ROLE
  • ABOUT ME
    • AS A PROFESSIONAL
    • AS A PERSON
  • CONTACT & RESUME

What does a task-based digital experience designed around the universal human mental model look like? We thought we’d find out—and then take it right to Michael Dell himself.

Before UCX, there was ECO.

The story of the UCX, or Unified Customer Experience, Vision and Strategy (which you should read after this) began with Project Eco in late 2019. Project Eco was a top-secret, internal initiative in which a collective of designers (of which I was a co-lead on UX and strategy), design strategists, and business leaders got together to come up with a conceptual vision for what the future of Dell’s online customer experience could look like.

To come up with an answer to it, we went blue sky with no rules and no restrictions, and came up with what would later be known as the Eco Vision.

At that moment in time, Dell was hitting a critical point in its more-than-30-year history. It had successfully completed all of the seven acquisitions that had brought companies like EMC, Virtustream, RSA, VMware, and others under the Dell brand to create the new Dell Technologies. 

These strategic acquisitions helped Dell to realize its goal of becoming the only true end-to-end OEM technology and IT services provider in the world, but at the same time created an entirely new problem for the company: still going to market as entirely separate businesses.

Dell has historically launched and operated sites in line with its own business structure, so you had Dell.com for consumer and small business, Dell Premier which is separate but the same Dell.com experience for Premier-level business customers, DellTechnologies.com which was the rebranding of EMC.com for enterprise grade customers, and Dell Support which was the post purchase services and support hub for all customers.

 

Project Eco sought to address this problem by entirely rethinking the way that Dell approached its online strategy. Rather than simply combining sites, Eco brought an entirely new foundation and mental model, shaping the entire digital experience that would be based solely on the customer’s intent. 

It all starts with the human and their intent, coming to Dell at that very moment.

Intent is everything, because humans are task-oriented beings. Everything we do is driven by a purpose—that purpose is our intent—and intents are manifested through tasks. If we can understand and identify what task the customer has coming to Dell at any given moment, we can craft their entire digital experience around that task and find them the quickest and most frictionless path to completion.

Our intent based system would not only drive the front-end customer experience but also the back end, everything from platform to ontology to content tagging, and more to deliver a truly unified, human-centered, fully-individualized, fully-intelligent, fully-responsive, and fully-accessible experience to every Dell customer whether an individual consumer or a Chief Technology/IT officer.

 

Along with our intent engine, we also knew that we had to back it up with a next-gen taxonomy or ontology engine and systems that could flex and support a wide range of mental models. Because a task-based ontology system wouldn’t follow any kind of business-vertical-type system, we needed to be able to support a taxonomy and ontology for both navigation and data structure that could adapt to any form of “I want to…” intent or task that a customer had.

We believed the taxonomy engine could solve this problem by writing and rewriting metadata and autonomously creating data relationships on the fly. For example, if a gig-worker or startup founder who's electronics may serve multiple uses for both home and personal use, their ecosystem and all the data within it would have to have relationships that mapped to both a professional/work-environment and mental model as well as a personal/home environment and mental model; and we would have to understand how and why every other object related to any of their uses was relevant—at what given time.

This would involve Deep-level AI/ML-driven knowledge graphing technology, and a whole lot of on-the-fly communications systems to ensure that our data structures were fluid and dynamic in some places to support unique human beings and structured and rigid in others to ensure that the overall backend system was always secure and in place.

Whether that’s interacting with my services (such as cloud compute, deploy, or fleet management), finding a new product to acquire, or solving an error; we know exactly what objects are relevant to that task at hand; and by understanding and creating the data relationships against a human-centered mental model, we can in real time include and exclude exactly the right data at exactly the right time.

Further, because Dell is a true OEM, meaning that all of our products and services are truly ‘in-house’ from laptops to infrastructure to cloud services; our digital ecosystem can truly serve up everything that our customers need to complete any task related to Dell products and services.

 

Initial UI concept exploration

Screen Shot 2022-04-20 at 10.24.08 AM.png
Screen Shot 2022-04-20 at 10.24.26 AM.png

We first took a stab at imagining how this conceptual system would manifest for a customer. What features and functions does a completely personalized experience look like when it’s being created through our new mental model? We thought it might look something like this (albeit very traditional at this point). Here what you see, however, are entirely contextual offerings and promotions for the customer and more importantly, options that are contextual and based around our customer’s quality of life.

We also (a first for Dell) offer customers the ability to self-identify and self-select what exactly it is that they care about, are interested in, and want to get more like. This explicit input reduces our need to make inferences (thus reducing the risk of our ever getting it wrong).

 
Screen Shot 2022-04-20 at 10.20.00 AM.png
Screen Shot 2022-04-20 at 10.20.13 AM.png

We imagined the same technical abilities and ideas within the context of a highly-complex system administrator dashboard. Here, we see a contextual UI in which everything that the customer needs to know at that immediate moment in time is presented right up front, through a dynamic and visually-contextual interface.

On the left we see alerts and notifications prioritized by CRITICAL (using our knowledge of the customers’ product in tandem with predictive and anticipatory AI), and once the customer begins to act upon these notifications, the UI dynamically adapts and shifts to be completely centric to that immediate task at hand.

 

We imagined the same kind of experience for one of our internal sellers who’s recognized a potential sales opportunity (a customer on the public site configuring a high-priced server rack). The underlying experience platform (using the same intent engines and anticipatory and human-understanding AI) has recognized that this customer is engaging in potentially high-value activity and understanding the data and human relationships between sellers and opportunities like this, serves the opportunity up directly to him and he can begin to watch in real-time as the customer is configuring a server.

At any point in the customer’s flow that he’s watching remotely, he can jump in and offer human assistance and claim the opportunity (which in turn converts the opportunity to a lead and opens the door for his commission).

Screen Shot 2022-04-20 at 10.21.21 AM.png
Screen Shot 2022-04-20 at 10.20.58 AM.png

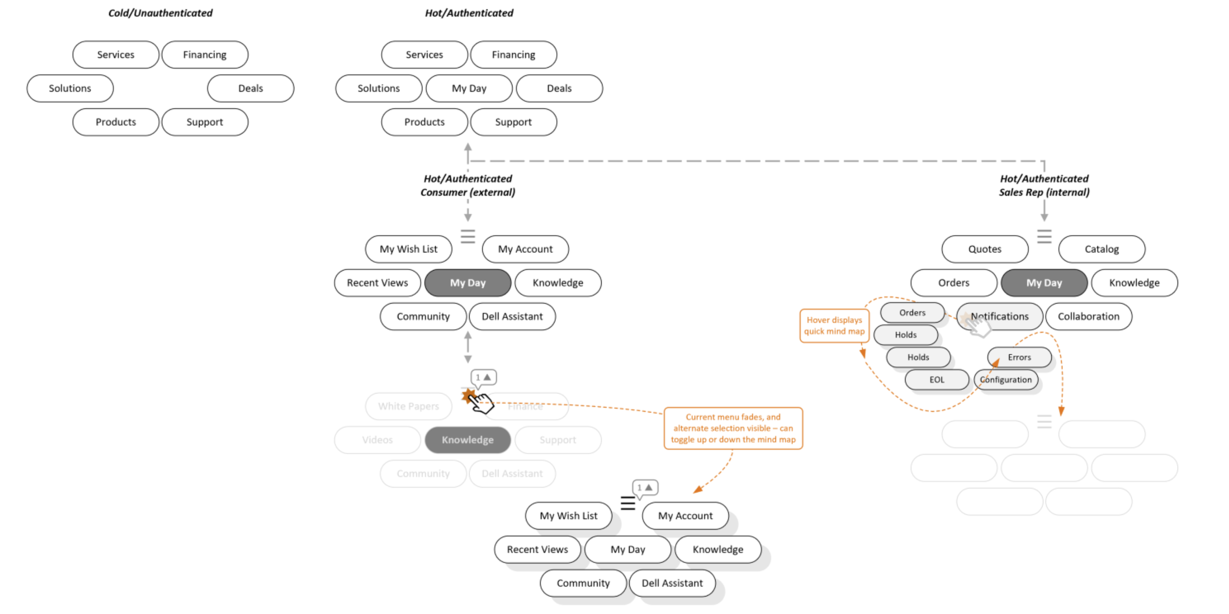
What you’re also seeing in all of these flows is a brand new way of thinking about navigation that we call the object based nav. This was an interesting concept with huge potential that changed the way we think of traditional masthead or sidebar navigation and turn it into an object and mental-model based navigation that creates a visual web or map of the customer’s ecosystem and places the right pages and content into the matrix at exactly the right time according to how customers actually think and work within their Dell ecosystems.

 
Screen Shot 2022-04-20 at 12.44.25 PM.png
Screen Shot 2022-04-20 at 12.45.25 PM.png

This object-based nav turned into what you’ll see as our primary menu bar in the screen mocks in the section below. This was our persistent navigation and alerts bar that allowed customers to begin to access their object-nav as well as anything and everything that needed their attention. In this scenario, we have a purchasing director who’s connected his office ecosystem to the Dell ecosystem and thus can access his missed calls, chat, notifications, and critical system alerts from his Dell products. Opening his object nav with the hex-circle icon allows him quick access to his object nav, his active work, and his toolkit of most-used tools from within his ecosystem.

 

The Vision for a human-centered ecosystem

We didn’t just bring to life this vision, we also brought a strategy of how we could get there; what technologies and technical abilities we’d need in place to realize this next-gen system. These carried through both Project Eco and UCX, and Dell is now in the process of building and acquiring them.


COLDSTATE-HOME-DARK.png
Screen Shot 2022-04-20 at 9.33.40 AM.png
Screen Shot 2022-04-20 at 9.27.57 AM.png

The entry point: a whole new approach to a homepage

We visualized that through a series of renders of this future-state customer experience. We imagined an entirely new platform that could be an entire ecosystem that one could simply access through some hardware. In the future when there are no boundaries between digital space and the real world, web browsers, phones, wearables, and goggles might just be windows to enter your digital ecosystem thru. And what, at that point, would a design system and visual language look like?

 

 
Screen Shot 2022-04-20 at 9.34.45 AM.png
Screen Shot 2022-04-20 at 9.34.52 AM.png

The new commerce experience: A One Stop Shop page

View fullsize Screen Shot 2022-04-20 at 9.35.34 AM.png
View fullsize Screen Shot 2022-04-20 at 9.34.45 AM.png
View fullsize Screen Shot 2022-04-20 at 9.35.11 AM.png
View fullsize Screen Shot 2022-04-20 at 9.35.21 AM.png
 

 
Screen Shot 2022-04-20 at 9.25.30 AM.png
Screen Shot 2022-04-20 at 9.25.50 AM.png

Then we addressed customer dashboards and portals

This line of thinking very quickly got us into what dashboards would look like for fully authenticated users, both consumers and enterprise-level system administrators. We then imagined if this dashboard became your homepage every time you entered your digital ecosystem whether through a browser, a mobile app, AR/VR, or through your Dell device.

 

Which quickly expanded into fully integrated control panels and dashboards

That then lead us into imagining how we could expand the ecosystem into a true, OS-grade management platform. For our enterprise customers who manage data centers, we imagined the same platform, driven by the same engines, interfacing with the same back-end databases, and utilizing the same design system to bring to life an entire OS-grade experience that would allow them seamlessly connect with everything in their Dell ecosystem. And since this entire system is driven by a thinking, living, breathing, and anticipating artificial intelligence, it could also apply the same intent prediction to your entire day-to-day workflow.

 

Screen Shot 2022-04-20 at 9.26.50 AM.png
Screen Shot 2022-04-20 at 9.26.57 AM.png

Leading to the realization that our next-gen platform could not only supersede our web platforms, but also our on-machine OS and management platforms

Similarly for our Dell network sellers, we imagined what their ecosystem would look like, a very different but still very universally connected OS-grade platform and experience which would allow them to manage their day-to-day with Dell; in this case, making sales and managing client relationships.


 

And even transcend hardware and location through Augmented and Virtual realities

Finally, and perhaps most excitingly, we imagined this system transcending the screen and moving with our customers into augmented and virtual reality. At the height of the pandemic in 2020, we imagined our customers being able to connect and interact in virtual or augmented reality with their data centers and colleagues through something like Oculus. We imagined how our ecosystem could connect teams across the globe and put everyone in the same place, whether they were really there or collaborating virtually. We imagined our UI and design system transcending the screen and appearing in front of someone, in perspective, and operated by gesture.

 

 

Execs loved it… and wanted even more, so in mid-2020 they gave us a blank check and we we spun up the Unified Customer Experience Vision and Strategy project, which took Eco to a whole new level.

In short, the Unified Customer Experience vision and strategy was the 3-6 year vision for Dell’s digital ecosystem, completely reimagined for digital under glass today and ready to expand into the meta verse tomorrow. Go check it out here and then check out the Unified Search vision and UX strategy, Search being the first product to be built from the ground up following the principles of Eco and UCX.

 
 

CLIENT: Dell Technologies
ROLE: Co-Lead UX Designer and Strategist
YEAR: 2019-2020

Copyright 2024 by Josh Lee James.